‧ENGLISH
‧简体中文
HOME
ABOUT
Committee
SUMMER MUSIC FESTIVAL
Registration
Poster
Brochure
Piano competition
Toronto
Registration
Poster
Brochure
Vancouver
Registration
Poster
Brochure
VIDEO
2025 summer music festival highlights
SSP summer concertowith quintet concerts
Gallery
CONTACT US
HOME
ABOUT
Committee
SUMMER MUSIC FESTIVAL
Registration
Poster
Brochure
Piano competition(Toronto)
Registration
Poster
Brochure
Piano competition(Vancouver)
Registration
Poster
Brochure
VIDEO
2025 summer music festival highlights
SSP summer concertowith quintet concerts
Gallery
CONTACT US
简体中文
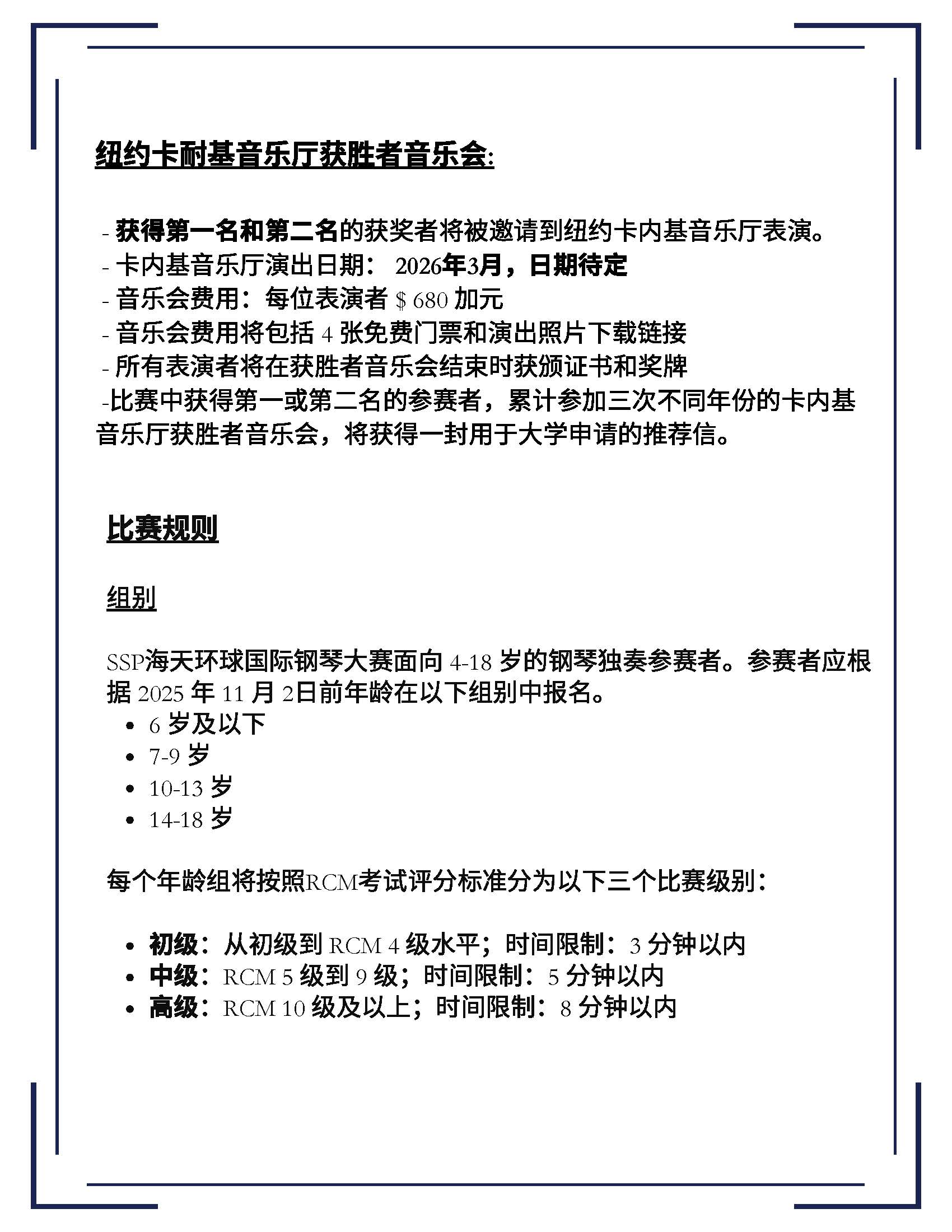
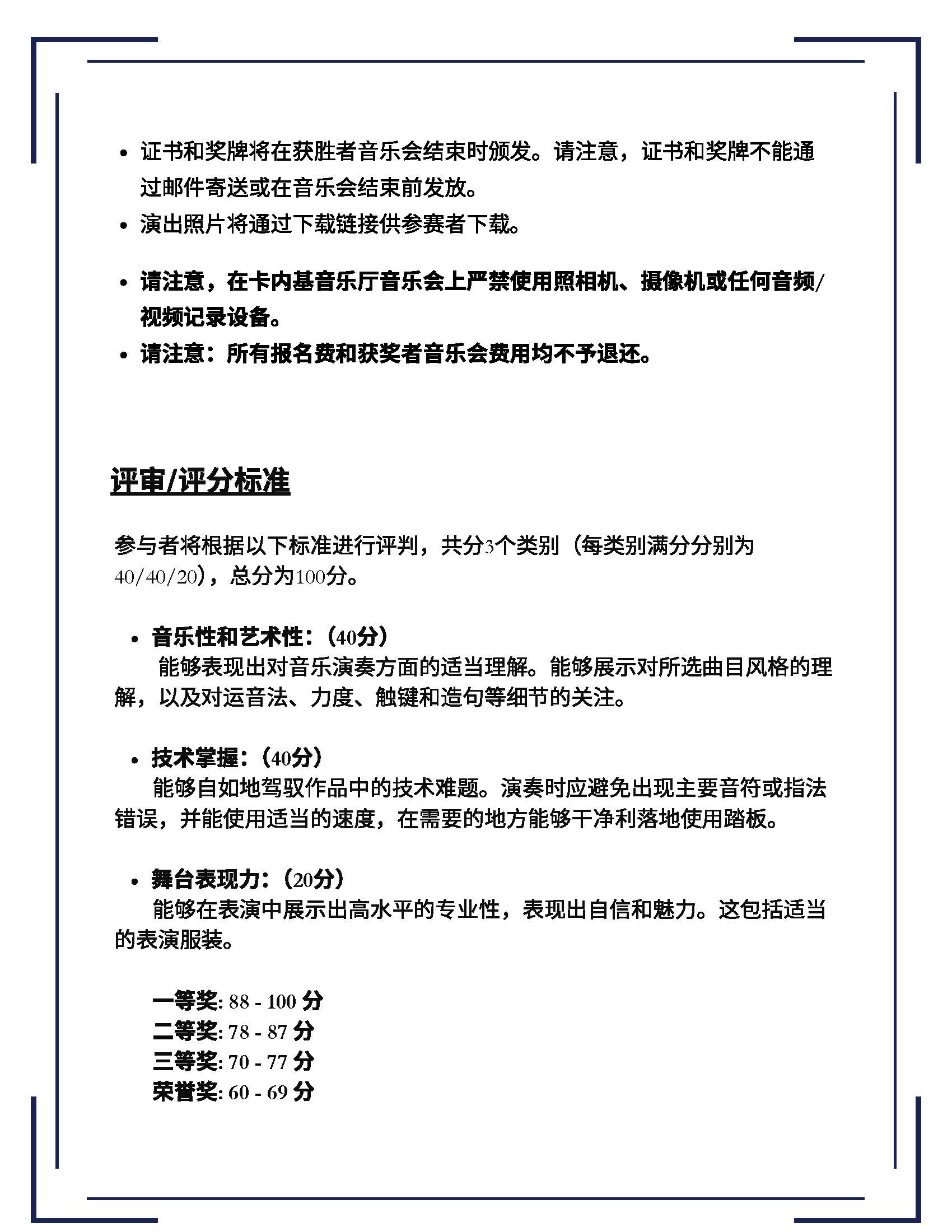
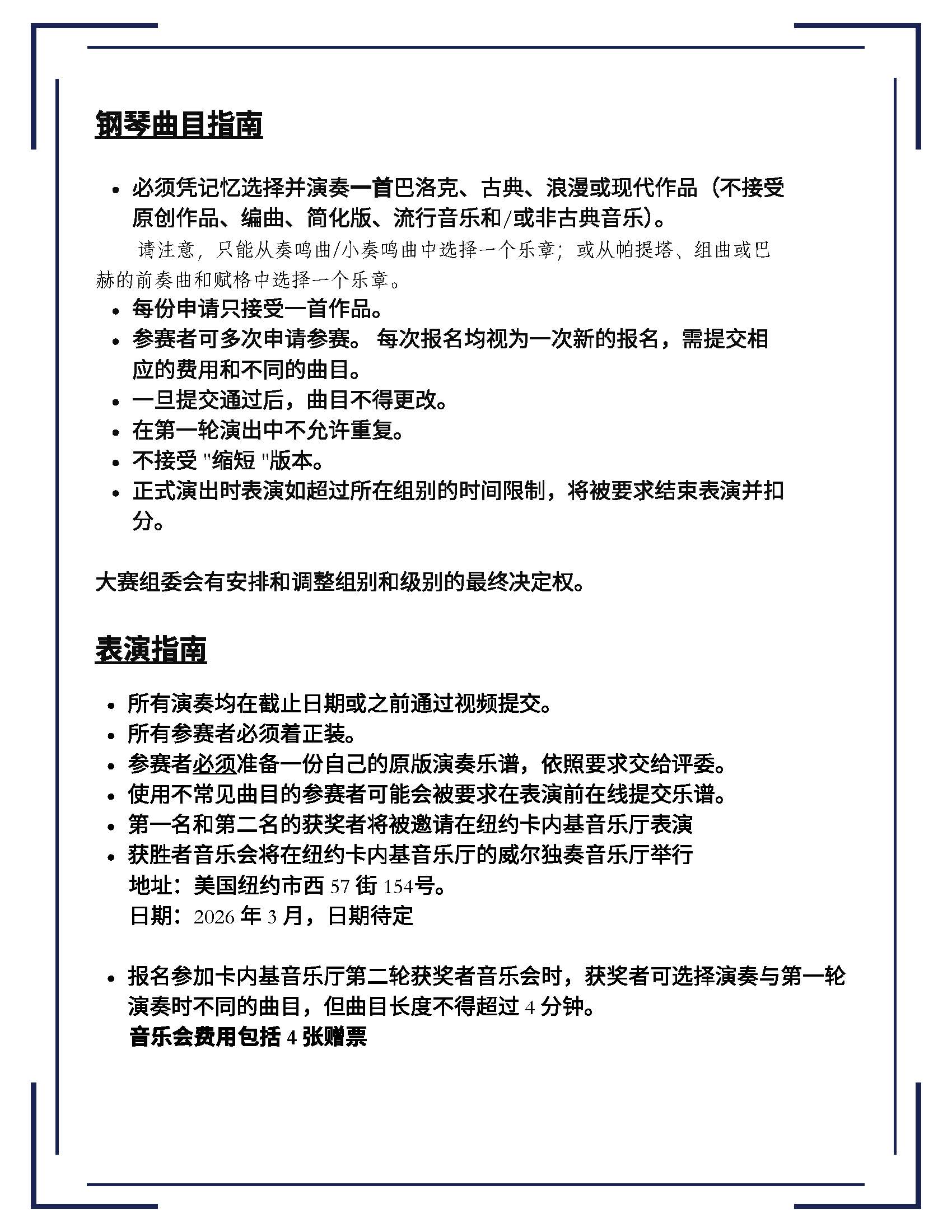
2024 SSP Sea to Sky International Piano Competition Rules and Guidelines
(Toronto Region)
Download Guideline